logo
|
Blog
    🧠 리더십 아티클

    최고의 실무자를 무조건 관리자로 만들면 어떻게 될까?

    “연차가 찼으니 팀장을 맡아라”는 말은 때로 에이스 실무자를 조직 밖으로 밀어내는 신호가 됩니다. 관리자 트랙과 IC 트랙을 평행 운영하는 듀얼 커리어 트랙 설계법을 드롭박스·메타·구글 사례와 함께 소개합니다.
    김신영's avatar
    김신영
    Mar 01, 2026
    최고의 실무자를 무조건 관리자로 만들면 어떻게 될까?
    Contents
    "매니저가 되고 싶어요, 전문가가 되고 싶어요?"싱글 트랙이 직면하는 문제듀얼 트랙 구조: 관리자와 전문가(IC) 차이점설계의 핵심 키워드: 영향력의 재해석엔지니어 및 매니저 레벨별 체류 기간 (Typical Time in Level)승진이 아닌 '수평 이동', 그리고 유연한 전환승진 구조는 조직의 미래를 설계하는 일입니다

    콘텐츠 3줄 요약

    • 관리자(Management) 트랙과 전문가(IC) 트랙을 평행하게 운영하는 듀얼 커리어 트랙은, 실무 전문가가 관리직을 거치지 않고도 임원급 대우와 성장이 가능한 승진 구조입니다.

    • 적성에 맞지 않는 관리직을 억지로 맡은 인재는 번아웃을 겪거나 조직을 떠납니다. 듀얼 트랙은 이 구조적 문제를 해결하기 위해 탄생했습니다.

    • 드롭박스·메타·구글 등 글로벌 기업의 운영 사례와 설계 원칙을 통해, 우리 조직에 맞는 커리어 매트릭스 설계법을 소개합니다.


    "매니저가 되고 싶어요, 전문가가 되고 싶어요?"

    센드버드에 합류한 지 얼마 지나지 않았을 때였습니다. 당시 팀장님과 원온원 미팅하던 중 이런 질문을 받았습니다.

    "앞으로 사람을 관리하는 매니저 쪽으로 성장하고 싶으신가요, 아니면 현재 업무의 전문성을 심도 있게 확장하는 쪽에 더 관심이 있으신가요?"

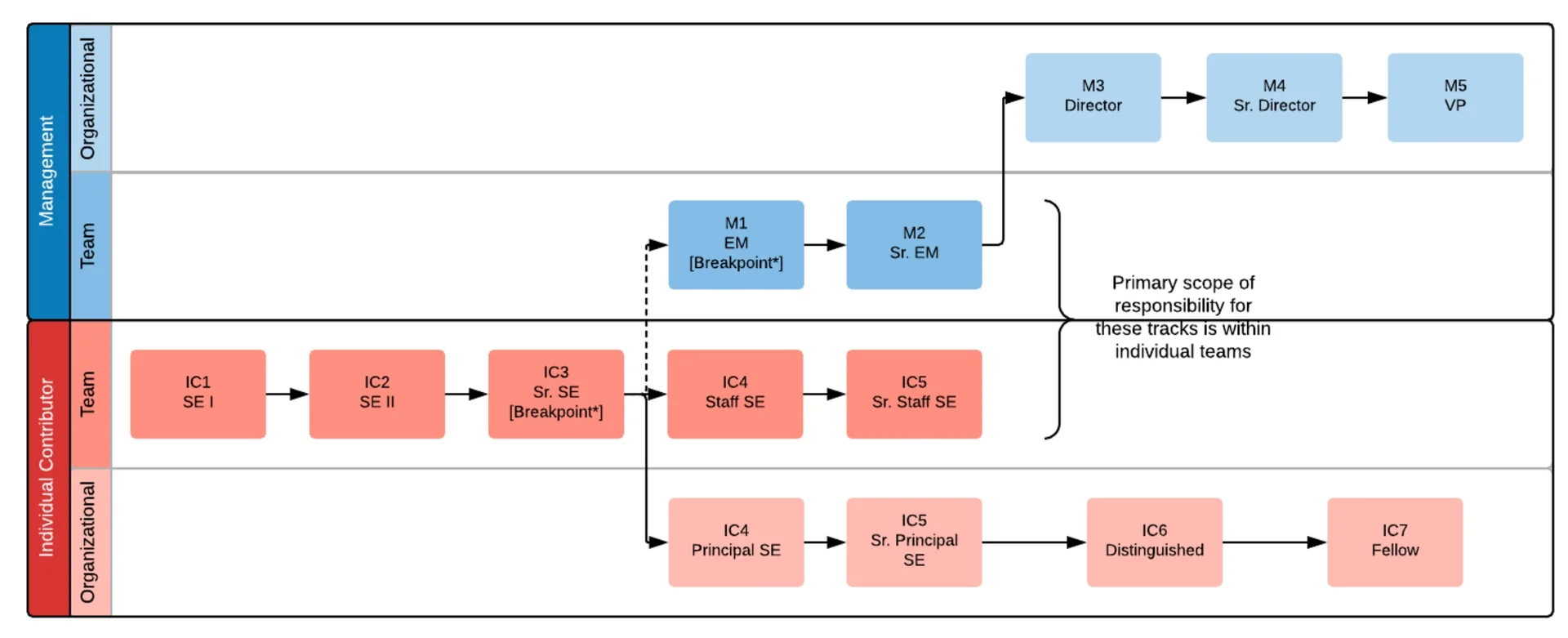
    위 질문과 함께 HR팀에서 공유해 준 커리어 매트릭스를 보았는데, 거기에는 처음 보는 커리어 트랙이 그려져 있었습니다. 특정 레벨 이상부터는 Management Track과 IC(Individual Contributor) Track, 이렇게 두 갈래로 이어지는 듀얼 커리어 트랙(Dual Career Track)과 함께 레벨별로 요구되는 역량과 성과 지표가 정의되어 있었습니다.

    이 질문은 꽤 신선한 충격이었습니다. 이전 직장에서는 승진이란 곧 팀장, 부장, 본부장으로 이어지는 '사람 관리' 직책을 맡는 구조였기 때문입니다. 팀에서 언제나 팀장이 가장 높은 사람이었고, 연차가 쌓이면 원하든 원치 않든 관리자가 되는 것이 유일한 승진 방법이었습니다. 듀얼 트랙을 보며 저는 처음으로 스스로에게 질문해 볼 수 있었습니다. 사람을 양성하고 팀을 빌딩하는 리더가 되고 싶은지, 아니면 실무에서 더 큰 프로젝트를 주도하며 기술적 정점에 서고 싶은지. 커리어에 대한 시야가 확장된 날이었습니다.

    싱글 트랙이 직면하는 문제

    코칭 현장이나 지인들과 대화하다 보면 이런 고충을 자주 듣습니다.

    "저는 제가 하던 실무를 정말 좋아하고 그 분야에서 최고가 되고 싶은데, 연차가 찼다는 이유로 갑자기 사람 관리를 맡게 됐어요. 솔직히 너무 스트레스받습니다."

    그런 말을 들을 땐 조직의 커리어 트랙이 어떻게 되어있는지 먼저 묻곤 합니다. 대부분 관리자 트랙으로 진입하지 않고서는 조직 내 지위나 보상을 높일 방법이 없는 경우가 많았습니다. 적성에 맞지 않는 옷을 억지로 입은 인재들은 번아웃을 겪거나, 결국 자신의 전문성을 온전히 발휘할 수 있는 다른 조직으로 이탈하고 맙니다. 이는 개인의 불행일 뿐만 아니라, 유능한 기술자를 잃고 '준비되지 않은 무능한 관리자'를 얻게 되는 조직 차원에서도 거대한 손실입니다.

    실제로 듀얼 트랙은 바로 이 지점에서 탄생했습니다. 2차 세계대전 이후 미국의 화학 회사 듀폰(DuPont)이 처음 고안한 것으로 알려져 있습니다. R&D 분야의 우수한 과학자들이 관리직으로 전환되면서 연구 역량이 저하되는 문제를 해결하고자 도입되었으며, 이후 1950년대 3M, IBM, GE 같은 기술 중심 기업들이 이를 벤치마킹하며 확산했습니다. 오늘날 실리콘밸리 테크 기업에는 인재 확보와 유지를 위한 표준으로 자리 잡았습니다.

    듀얼 트랙 구조: 관리자와 전문가(IC) 차이점

    듀얼 트랙은 보통 관리자(Management) 트랙과 실무자(Individual Contributor, 이하 IC) 트랙으로 나뉩니다. 두 트랙은 서로 위아래가 있는 수직적 관계가 아니라, 평행하게 달리는 기차 레일과 같습니다.

    구분

    관리자 (Management Track)

    전문가 (Individual Contributor)

    핵심 역할

    팀 빌딩, 성과 관리, 채용·배치, 목표 설정, 인재 양성 및 코칭

    기술적 난제 해결, 아키텍처 설계, 도메인 전문성 공유 및 기술 코칭

    측정 기준

    팀원들의 성장 및 조직 전체의 아웃풋(Output)

    기술적 영향력(Impact) 및 독립적 문제 해결 능력

    대표 직책

    EM (Engineering Manager) → Director → VP

    Staff → Principal → Fellow

    대부분의 기업에서 구성원들은 초기에 IC1에서 IC4 정도까지는 실무자로서 공통된 성장을 경험합니다. 이후 특정 수준(보통 시니어 레벨)에 도달하면, 본인의 적성과 조직의 필요에 따라 트랙을 선택하게 됩니다. 이 과정에서 리더와 HRBP(HR Business Partner)가 심도 있는 커리어 면담을 통해 구성원의 성향을 파악하고 최적의 경로를 제안합니다.

    커리어 트랙 구조
    커리어 트랙 구조. IC3 이후부터 평행 트랙이 생긴다. (출처: 셔터스톡)

    설계의 핵심 키워드: 영향력의 재해석

    많은 리더분이 우려하는 지점은 "관리자도 아닌 실무자에게 어떻게 높은 직급과 보상을 정당화할 것인가?"입니다. 이 질문에 대한 답은 바로 영향력(Impact)의 크기에 있습니다. 듀얼 트랙 설계가 정교하기로 유명한 드롭박스(Dropbox)의 사례를 보면 이 차이가 명확해집니다. 드롭박스의 커리어 프레임워크에서 '영향력'은 단순히 코드를 많이 짜거나 일을 많이 하는 것이 아닙니다. 레벨이 올라갈수록 그 영향력의 범위(Scope)와 복잡성(Complexity)이 어떻게 확장되느냐가 핵심입니다. 두 트랙의 Level 4를 예로 보면 다음과 같습니다.

    IC4 (Senior Software Engineer): 기술적 난제를 해결하여 팀 전체의 생산성을 높이는 데 집중합니다. 본인의 전문성을 바탕으로 팀 내 기술 표준을 세우고, 동료들의 코드 리뷰를 통해 전체적인 품질을 상향 평준화하는 것이 이들의 영향력입니다.

    M4 (Engineering Manager): '사람'과 '프로세스'를 통해 영향력을 발휘합니다. 팀원들의 커리어 목표를 비즈니스 성과와 정렬시키고, 팀 내 갈등을 중재하며, 최적의 인재를 채용하여 조직의 체력을 키우는 것이 핵심 성과입니다.

    드롭박스는 이를 결과(Results), 방향(Direction), 인재(Talent), 문화(Culture)라는 네 가지 기둥으로 나누어 평가합니다. IC는 기술적 통찰로 방향을 제시하고 시스템 개선으로 결과를 낸다면, EM은 조직 운영과 문화 조성을 통해 같은 목표를 달성합니다. 도구와 방법이 다를 뿐, 조직에 기여하는 가치의 크기가 동일하다면 동일한 보상과 대우를 받는 것이 듀얼 트랙의 본질입니다.

    엔지니어 및 매니저 레벨별 체류 기간 (Typical Time in Level)

    레벨 (Level)

    IC_일반적인 체류 기간 

    매니저_일반적인 체류 기간

    L1

    1.5 - 2년

    해당 없음 (n/a)

    L2

    2 - 3년

    해당 없음 (n/a)

    L3

    2 - 4년

    0 - 2년*

    L4

    4년 이상 (4+)

    모든 엔지니어가 L4 수준 이상의 영향력을 갖도록 성장하기를 기대하며, 많은 엔지니어에게 L4는 커리어 레벨(Career Level)이 됩니다.

    4년 이상 (4+)

    모든 엔지니어링 매니저가 L4 수준 이상 영향력을 갖도록 성장하기를 기대하며, 많은 엔지니어에게 L4는 커리어 레벨(Career Level)이 됩니다.

    (출처: Dropbox Engineering Career Framework)

    승진이 아닌 '수평 이동', 그리고 유연한 전환

    여기서 가장 중요한 운영 원칙은 IC에서 매니저로 가는 것이 상향 이동(Upward move)이 아니라 수평 이동(Lateral move)이라는 점입니다. 관리직은 실무의 연장선이 아니라, 완전히 새로운 스킬셋(사람 관리, 전략 수립 등)이 필요한 전문 영역이기 때문입니다.

    메타(Meta)의 운영 방식은 이를 극명하게 보여줍니다. 메타에서는 관리자로 트랙을 옮기기 전 약 6개월간의 수습 기간을 가집니다. 이 기간 동안 팀원과 상위 리더들에게 매니징 역량을 인정받고, 본인 자신도 이 역할이 적성에 맞는지 확신이 들 때 비로소 트랙을 전환합니다. 놀라운 점은 이 이동이 일방통행이 아니라는 것입니다. 매니저로 수년을 일하다가도 다시 기술적 심화를 위해 IC 트랙으로 돌아가는 사례가 흔합니다.

    출처: 도서 《실리콘 밸리에선 어떻게 일하나요?》

    구글(Google) 역시 'Google Fellow'나 'Distinguished Engineer' 같은 직책을 통해 관리직을 맡지 않고도 임원급 대우를 받는 경로를 활성화했습니다. 이를 통해 "성공하려면 무조건 매니저가 되어야 한다"라는 암묵적인 편견을 깨고, 오직 전문성에 집중하고자 하는 인재들에게 강력한 동기부여를 제공합니다.

    💡 HR 담당자를 위한 실무 포인트
    트랙 전환 시 '다운그레이드'가 아닌 '선택'임을 구성원이 체감할 수 있도록, 두 트랙 간 보상 밴드와 직급 등가표를 사전에 공개하고 합의하는 것이 핵심입니다. 제도가 있어도 보상이 불평등하다고 인식되는 순간 IC 트랙은 유명무실해집니다.

    승진 구조는 조직의 미래를 설계하는 일입니다

    "모든 인재는 고유하며, 각자 더 잘하는 분야가 있다."
    듀얼 트랙은 이 단순하지만 강력한 신념 위에 세워진 시스템입니다. 스타트업 대표나 HR 리더라면 한 번쯤 질문해 볼 수 있습니다. "우리는 승진을 통해 무엇을 강화하고 있는가? 사람 관리 역량인가, 아니면 조직 전반에 미치는 영향력인가?"

    조직이 커질수록 우리에게는 다양한 형태의 영향력이 필요합니다. 어떤 사람은 팀을 세심하게 이끄는 데 강점이 있고, 어떤 사람은 깊은 전문성을 통해 조직의 기술적 난제를 해결하며 방향을 바꿉니다. 만약 승진 구조가 하나의 길만 열어두고 있다면, 우리는 의도치 않게 특정 유형의 리더만을 독려하며 수많은 '에이스 실무자'들의 가능성을 제한하고 있을지도 모릅니다.

    결국 듀얼 트랙의 본질은 제도 도입 그 자체에 있기보다, 인재를 바라보는 관점의 확장에 있습니다. 관리자가 되는 것이 성장의 유일한 증표라는 전제를 내려놓고, 각자의 강점이 흐르는 길을 열어주는 것입니다.

    팀장이 되는 것이 당연하게 여겨지는 승진이 아니라 본인의 커리어를 위한 '선택'이 될 때, 조직은 더욱 다채로운 리더십과 단단한 전문성을 동시에 확보할 수 있습니다. 빠르게 성장하는 기업일수록 이 질문에 대한 답을 준비하는 것이 좋습니다. 승진 구조는 단순한 HR 정책을 넘어, 우리가 어떤 조직이 되고 싶은지를 보여주는 가장 명확한 설계도이기 때문입니다. 우리 조직의 인재들이 각자에게 가장 잘 맞는 트랙 위에서 최대치의 영향력을 발휘할 수 있도록, 이제는 리더들이 함께 고민하고 응답해야 할 때입니다.


    참고 자료

    • 드롭박스 엔지니어링 커리어 프레임워크

    • 도서 《실리콘 밸리에선 어떻게 일하나요?》

    • Shutterstock Tech Blog

    • Google for Developers 유튜브 채널


      김신영 리더십 코치

      • 글로벌 테크 스타트업 기술 조직에서 테크니컬 프로그램 매니저로 일하며, 엔지니어링 조직의 운영 체계와 분기 계획, 리소스 가시성, 크로스팀 협업 구조를 설계하고 정렬했습니다.

      • 코액티브 코칭과 ORSC 트레이닝을 기반으로, 현재는 포티파이에서 리더들이 사람과 구조를 함께 성장시키도록 지원하고 있습니다.

    Share article

    업피플 블로그

    RSS·Powered by Inblog